melody@advanpolish.com
+86 15656556997
English
Russian
Deutsch
Español
Arabic
HOME
Deburring Machine Solutions
DEBURRING
EDGE ROUNDING
OXIDE REMOVAL
HEAVY SLAGE REMOVAL
STRAIGHT GRAIN
NON-DIRECTIONAL GRAIN
POLISHING
ROUGHNESS
Wet vs Dry Deburring Machines - Metal Finishing Equipment
Metal Fabrication Service
PRODUCTS
Dry Metal Deburring Machine
Dry or Wet Metal Finishing Machine
Sheet Metal Leveling Machine
Sheet Metal Embossing Machine
Sheet Metal Laminating Machine
Tube Polishing Machine
Pipe Profile Bending Machine
Sheet Metal Polishing Machine
Flat Metal Polishing Machine
Robotic cell
Wheel polishing machine
Tank Dish End Polishing Machine
Knife belt grinding machine
Cookware polishing machine
Laser Slat Cleaner
Metal grinding and polishing abrasives
Metal Band Saw Machine
NEWS
ABOUT US
CONTACTS US
HOME
Deburring Machine Solutions
DEBURRING
EDGE ROUNDING
OXIDE REMOVAL
HEAVY SLAGE REMOVAL
STRAIGHT GRAIN
NON-DIRECTIONAL GRAIN
POLISHING
ROUGHNESS
Wet vs Dry Deburring Machines - Metal Finishing Equipment
Metal Fabrication Service
PRODUCTS
Dry Metal Deburring Machine
Dry or Wet Metal Finishing Machine
Sheet Metal Leveling Machine
Sheet Metal Embossing Machine
Sheet Metal Laminating Machine
Tube Polishing Machine
Pipe Profile Bending Machine
Sheet Metal Polishing Machine
Flat Metal Polishing Machine
Robotic cell
Wheel polishing machine
Tank Dish End Polishing Machine
Knife belt grinding machine
Cookware polishing machine
Laser Slat Cleaner
Metal grinding and polishing abrasives
Metal Band Saw Machine
NEWS
ABOUT US
CONTACTS US
English
Russian
Deutsch
Español
Arabic
melody@advanpolish.com
+86 15656556997
Home
NEWS
Wet Dust Collector and Industrial Dust Removal
2026-04-10
Mastering Metal Surface Finishing: How to Choose & Achieve the Right Finish for Your Application
2026-03-24
Great quality and very convenient to use – customer praises our Deburring Machine
2026-03-18
The Complete Operation Guide for Deburring Machines: From Equipment Selection and Standardized Use to Common Troubleshooting
2026-03-04
Deburring vs Buffing vs Polishing: Key Differences Explained
2026-02-25
508 Series Deburring Machine Steals the Spotlight at Pordenone Exhibition in Italy
2026-02-10
Deburring & Pipe Polishing Machines Ready for Shipment to USA and Austria Clients
2026-02-03
Understanding Belt Grinding: The Versatile Abrasive Machining Process
2026-01-27
Deburring, Sanders & Wire Drawing Machines Compared: Which is Right for Your Metal Parts?
2026-01-21
Upcoming Events
2026-01-04
How to Bend Copper Busbars Cost-Effectively Using Miniature Press Brakes
2025-12-30
Precision & Partnership: A Holiday Message from Advanced Grinding Groups
2025-12-22
Deburring and Edge Rounding Machines: Essential Solutions for Metal Finishing
2025-12-17
How to Remove Heavy Slag After Plasma Cutting Without Damaging Your Parts - Deburring Machine Solutions
2025-12-08
Mastering Carbon Steel Deburring: A Guide to Removing Heat Tint, Oxide, and Micro-Burrs
2025-12-02
High-Strength 7075 Aluminum Alloy: Composition, Properties, and Global Engineering Applications
2025-11-24
Automatic Deburring Machines for Laser-Cut Parts: Why Edge Rounding Matters More Than You Think in 2025
2025-11-20
Summary of "Deburring Machine Solutions"
2025-11-12
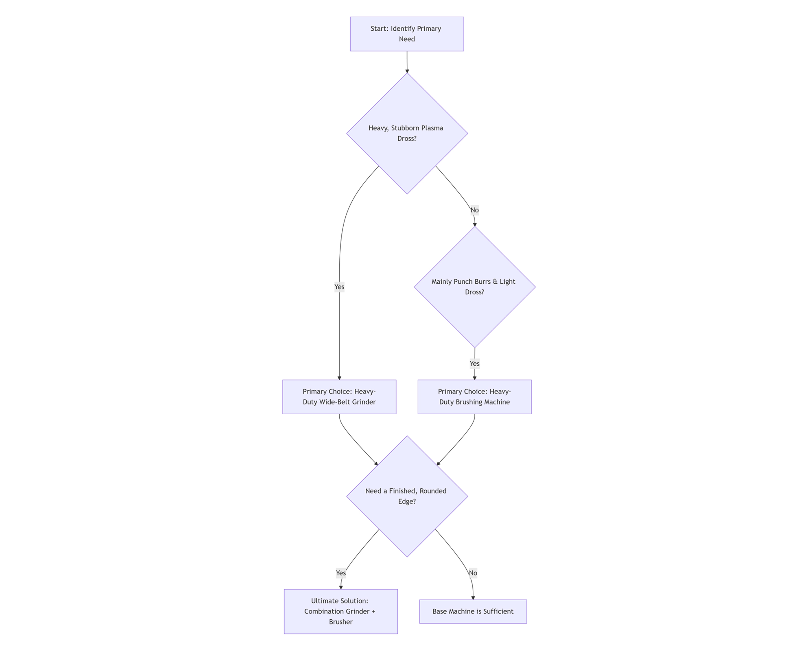
How To Find The Right Deburring Machine For Metal Parts
2025-11-05
Global Expansion Milestone: Shipping Deburring and Pipe Polishing Machines to Europe and the US
2025-10-28
1
2
3
4
5
6
7
8
9
10
Chat with us
Submit